Haloo kali ini saya akan share mengenai Bsnis Proses pribadi melalui software
untuk mendownload bizagi linknya sebagai berikut:
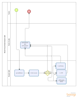
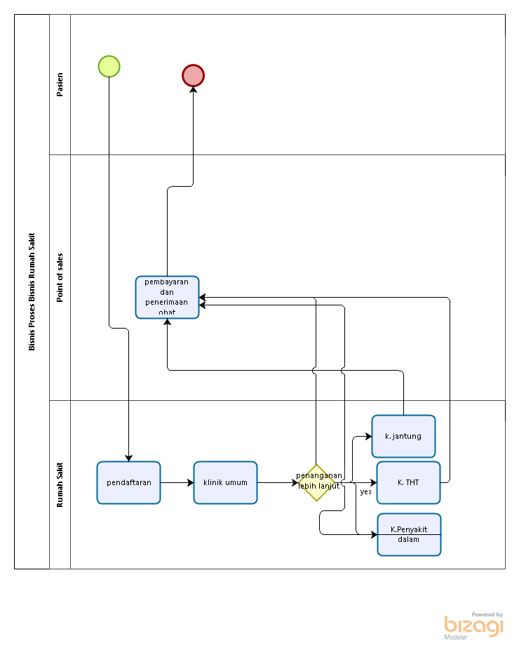
gambar diatas adalah bisnis proses modul point of sales
rumah sakit
, sekian dari saya kurang lebihnya mohon maaf wassalammualaiku wr wb.
